内容来源:本文内容来自 管理的常识(ID:Guanlidechangshi)公众号。
作者简介:杨爱国,蓝血研究院(Blue Blood Lab)创始人,华为管理研究专家,曾任职于中国中铁、中国电子科技集团、香港恒和创投及多家上市企业。
在华为,员工可以通过两个途径来改变自己的命运:一是奋斗,二是贡献。
华为的价值分配也同样以这两点为依据,一直不承认“茶壶里的饺子”,没有奋斗和贡献输出,不管你品德多高尚,学识多渊博,都是得不到承认的。
虽然贡献有长期、短期之分,有直接、间接之分,但统一用责任结果来衡量,都应该是公平的。
一句话,华为建立的是以责任结果为导向的考核机制和基于贡献的待遇体系。
一、薪酬与奖金
根据华为公布的年报,近五年的薪酬统计如表所示:

▲ 华为公司近五年的薪酬统计表
目前华为的薪酬已基本达到世界级水准,比肩苹果、谷歌、Facebook等。在国内,华为因为员工薪酬高,一直被视为“别人家的公司”而声名远扬。
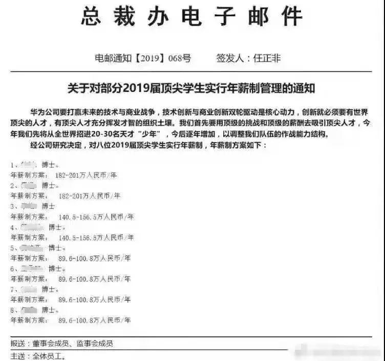
有消息称,华为总裁办签发的最新电子邮件显示:华为对部分2019届顶尖学生实行年薪制管理,年薪为100万—200万元不等。

邮件表示,华为要用顶级的挑战和薪酬去吸引顶尖人才,今年将从全世界招进20—30名天才“少年”,今后逐渐增加,调整队伍作战能力结构。
华为之所以很愿意与员工进行利益分享,主要源于任正非少年时期的苦难经历,他在《我的父亲母亲》中说:
我们兄妹七个,加父母共九人,全靠父母微薄的工资来生活,毫无其他来源。
本来生活就十分困难,儿女一天天在长大,衣服一天天在变短,而且都要读书,开支很大,每个学期每人交2—3元的学费,到交费时,妈妈每次都发愁。
与勉强可以用工资来解决基本生活的家庭相比,我家的困难就更大。我经常看到妈妈月底就到处向人借3—5元钱度饥荒,而且常常走了几家都未必借到。
直到高中毕业我没有穿过衬衣,有同学看到很热的天,我穿着厚厚的外衣,说让我向妈妈要一件衬衣,我不敢,因为我知道做不到。
我上大学时妈妈一次送我两件衬衣,我真想哭,因为,我有了,弟妹们就会更难了。
我家当时是2—3人合用一条被盖,而且破旧的被单下面铺的是稻草……上大学我要拿走一条被子,就更困难了,因为那时还实行布票、棉花票管制,最少的一年,每人只发0.5米布票。
没有被单,妈妈捡了毕业学生丢弃的几床破被单缝缝补补,洗干净,这条被单就在重庆陪伴我度过了五年的大学生活。
父母的不自私,那时的处境可以明鉴。
我那时14—15岁,是老大,其他一个比一个小,而且不懂事。他们完全可以偷偷地多吃一口,他们谁也没有这么做。
爸爸有时还有机会参加会议,适当改善一下。而妈妈那么卑微,不仅要同别的人一样工作,而且还要负担七个孩子的培养、生活。煮饭、洗衣、修煤灶,什么都干。消耗这么大,自己却从不多吃一口。
我们家当时是每餐实行严格分饭制,控制所有人的欲望的配给制,保证人人都能活下来。若不这样,总会有一个、两个弟妹活不到今天。我真正能理解“活下去”这句话的含义。
我高三快高考时,有时在家复习功课,实在饿得受不了了,用米糠和菜和一下,烙着吃,被爸爸碰上几次,他们心疼了。
其实那时我家穷得连一个可上锁的柜子都没有,粮食是用瓦罐装着,我也不敢去随便抓一把,否则也有一两个弟妹活不到今天。(我的不自私也是从父母身上看到的,华为今天这么成功,与我不自私有一点关系。)
后三个月,妈妈经常早上悄悄塞给我一个小小的玉米饼,使我安心复习功课,我能考上大学,小玉米饼有巨大的功劳。
如果不是这样,也许我也创立不了华为这样的公司,只是社会上多了一名养猪能手或街边多了一名能工巧匠而已。
这个小小的玉米饼,是从父母与弟妹的口中抠出来的,我无以报答他们。
这段刻骨铭心的岁月让任正非深刻理解了不自私、与人分享的重要性。
1.薪酬
薪酬是反映职位价值和责任结果的市场价格,华为的薪酬原则是向奋斗者倾斜、向贡献者倾斜、向海外和艰苦地区倾斜。
工资分配实行基于能力主义的职能工资制;
奖金的分配与部门和个人的绩效改进挂钩;
安全退休金等福利的分配,依据工作态度的考评结果;
医疗保险按贡献大小,对高级管理和资深专业人员与一般员工实行差别待遇,高级管理和资深专业人员除享受医疗保险外,还享受医疗保险等健康待遇。
华为同时建立了自动降薪机制,其目的,一是不断地向员工的太平意识宣战,二是避免过度裁员与人才流失,确保公司渡过难关。
华为有员工提出,公司花很多钱支持希望工程、提供寒门学子基金,为什么不建华为大厦让大家免费居住?为什么不实行食堂吃饭不要钱?
任正非认为,不管经济上能否实现,但这反映了员工的太平意识,这种太平意识必须打击,不能把员工养成贪得无厌的群众,否则企业会走向没落,而降薪就是一种演习方式。
2.奖金
华为认为,员工工资的增加主要依靠效率的提升,奖金的提高主要依靠业绩的增长。
奖金的核心作用是,解决“多创造出的价值该如何共享”的问题,以鼓励有能力的经营团队和个人,不遗余力地产生价值。
华为在奖金分配上,仍然向海外人员倾斜,海外人员的奖金相当于国内同等人员的3—5倍。
华为内部不同的专业组织,奖金来源是不一样的。据原华为干部部长胡赛雄介绍,华为各组织的奖金来源结构是:
销售组织的奖金来源于利润增长;
研发组织的奖金来源于新产品收入或成熟产品效率的提升;
预研组织的奖金来源于战略投入;
供应链与交付组织的奖金来源于成本下降;
人力资源组织的奖金来源于人力资本效率的提升;
财经组织的奖金来源于资金的效益提升。
奖金的计算公式是:
3.战略补贴
华为有一些针对性的补贴,如:战略补贴、竞争补贴、大客户回馈等,当然,这些补贴不是直接发放到个人。
战略补贴主要考虑的是“战略性业务有人干,特殊业务情形有扶持机制”的问题,避免战略失衡,确保业务长期与短期均衡发展。
在华为,战略补贴作为企业的战略性投入,往往会纳入空耗系数,不计入部门成本,不至于因为战略投入而拉低员工的收入。
二、机会与晋升
1.机会是最大的价值分配
任正非说:“世界上最不值钱的就是金子,最值钱的是未来和机会。”
赋予员工机会是企业最大的价值分配,但机会分配并不完全等同于权力获取,或职位晋升。
① 给予作战的机会
在华为,每年都会创造大量的机会让年轻人去非洲地区、艰苦岗位、艰难项目锻炼,直接参与项目作战,端到端地学习业务。
对一个企业来说,发展存在战略机会窗,对员工来说也同样如此。在职业生涯中如果能抓住几个关键的机会,不管在能力上还是收入上都会有很大的飞跃。
华为之所以非常重视小国市场,里面有一个很重要的逻辑:
一方面小国是华为市场的战略缓冲带,另一方面还有一个更重要的作用,就是在小国有机会进行综合性作战,能够比较快地产生英雄和将军。
② 给予赋能培训的机会
一个英雄能攻上甘岭,但不一定能开航空母舰,企业一定要让英雄得到开航母的赋能机会。华为有青训班、高研班等各种学习班来给员工做赋能培训。
战略预备队是华为专门定义为训战赋能的组织,其中:
重装旅主要培养从技术类别到服务类别的专家和管理干部;
重大项目部主要培养、产生商业领袖;
项目管理资源池是培养未来的机关管理干部,培养未来直接作战的职能经理人。
华为同时在内部人才市场,针对那些期望到更适合自己岗位上做出更大贡献的员工,以及组织精简释放的人员等,提供了培训转身的机会。
只要员工符合一定条件在不经部门审批的情况下就可以直接进入内部人才市场。
③ 给予犯错改正的机会
任正非说:“在华为公司的前进中,没有什么能够阻挡我们,能够阻止我们的,就是内部腐败。”
腐败对中国企业来说普遍存在,不可不防,但贪腐的员工往往掌握了所在企业的大量资源,并且这些员工是一些有一定能力的人。
华为每年都会反腐,最大的一次是在2013年,这次反腐共有116名涉嫌员工、69家经销商卷入其中。
在实施过程中,华为没有简单粗暴式地反腐,而是采用“自我申报”的方式,即只要如实申报并交代过往事实,就可以既往不咎。
腐败有时是一念之差,这样可以给员工一次改过的机会,并且帮助员工卸下沉重的历史包袱。
即便在查处环节中,华为也采用了查、处分离的原则,严格调查,宽大处理,不非友即敌,而是以挽救干部为出发点。
2.晋升
每个员工通过努力工作,以及在工作中增长的才干,都可能获得职务或任职资格的晋升。
与此相对应,保留职务上的公平竞争机制,坚决推行能上能下的干部制度。
“我们要求每个员工都要努力工作,在努力工作中得到任职资格的提升。我们认为待遇不仅仅指钱,还包括职务的分配、责任的承担。
干部的职务要能上能下,因为时代在发展,企业在大发展,而个人的能力是有限的,这是组织的需求,个人要理解大局。
我们让最有责任心的人担任最重要职务。到底是实行对人负责制,还是对事负责制,这是管理的两个原则。
我们公司确立的是对事负责的流程责任制。我们把权力下放给最明白、最有责任心的人,让他们对流程进行例行管理。
高层实行委员会制,把例外管理的权力下放给委员会,并不断把例外管理转变为例行管理。流程中设立若干监控点,由上级部门不断执行监察控制。这样公司才能做到无为而治。”
公司也很重视优秀员工的晋升和提拔,我们区别干部有两种原则:一是社会责任(狭义),二是个人成就感。
社会责任不是指以天下为己任,不是指先天下之忧而忧、后天下之乐而乐这种社会责任,我们说的社会责任是在企业内部。
优秀的员工是对组织目标的强烈责任心和使命感,大于个人成就感,是以目标是否完成来工作,以完成目标为中心,为完成目标提供了大量服务,这种服务就是狭义的社会责任。
有些干部看起来自己好像没有什么成就,但他负责的目标实现得很好,他实质上就起到了领袖的作用。
范仲淹说的那种广义的社会责任体现出的是政治家才能,我们这种狭义的社会责任体现出的是企业管理者才能。
我们还有些个人成就欲特强的人,我们也不打击他,而是肯定他、支持他、信任他,把他培养成英雄模范,但不能让他当领袖。
除非他能慢慢改变过来,否则永远只能从事具体工作。这些人没有经过社会责任感的改造,进入高层,容易引致不团结,甚至分裂。
但基层没有英雄,就没有活力,就没有希望。所以我们把社会责任(狭义)和个人成就都作为选拔人才的基础。
企业不能提拔被动型人才,允许你犯错误,不允许你被动。使命感、责任感,不一定是个人成就感。
管理者应该明白,是帮助部下去做英雄,为他们做好英雄,实现公司的目标提供良好服务。人家去做英雄,自己做什么呢?自己就是做领袖。领袖就是服务。”
一个企业要激活组织活力,最大的一点就是让青年才俊脱颖而出,论资排辈是对人才的最大伤害,也是一个组织的最大浪费。
2016年,华为破格提拔了4000多人,2017年,又破格提拔了5000多人。这样做的目的在于让优秀人才在最佳时间、以最佳角色做出最佳贡献。
破格提拔,在一定程度上赋予职位职级框架一定的灵活性,是一个打破平衡、再造平衡的过程。
但如果不做好氛围营造,不及时给破格提拔的员工赋能,这个机制也很容易走向失败,华为就发生过类似的事件。
2017年9月17日,华为心声社区发布一个帖子,大意是:
2014年华为员工孔令贤被破格提拔三级后,面临很大的压力,最后因此离开了华为。
帖子最后反思说:我们要形成一个英雄“倍”出的机制,英雄“倍”出的动力,英雄“倍”出的文化。要紧紧揪住英雄的贡献,盯住他的优点,而不是纠结英雄的缺点。
任正非为此亲自做了如下按语:
为什么优秀人物在华为成长那么困难?破格提拔三级的人为什么还要离开?我们要依靠什么人来创造价值?为什么会有人容不得英雄?华为还是昨天的华为吗?胜则举杯相庆,败则拼死相救,现在还有吗?有些西方公司也曾有过灿烂的过去。华为的文化难道不应回到初心吗?
三级团队正在学习“不要借冲刺搞低质量”,“满广志、向坤山都是我们时代的英雄”,不是导向保守主义,而是让一些真正的英雄的血性方刚、脚踏实地、英勇奋斗(发挥出来),让理论联系实际,让这些人英勇地走上领导岗位。
为什么不能破格让他们走上主官,为什么不能破格让他们担任高级专家与职员?为什么不能按他们的实际贡献定职、定级?
遍地英雄下夕烟,应在100多个代表处形成一种正气。形不成正气的主官要考虑他的去留。
*文章为作者独立观点,不代表本平台立场。
新闻检索
推荐阅读
william威廉中文官网,地址: 福建省漳州市芗城区石亭镇兴亭路和宝莲路交叉处, AONONG
版权所有 © williamhill·威廉希尔(英国)中文官方网站|Ultra Platform All rights reserved 闽ICP备11012412号-1