中国食品企业温室气体排放报告
发布时间:2020/4/12 8:56:01 发布者:william威廉中文官网

中国食品企业温室气体排放报告

  报告主体(盖章):william威廉中文官网

报告年度:2019年

编制日期:2020年1月20日


        根据国家发展和改革委员会发布的《食品、烟草及酒、饮料和精制茶企业温室气体排放核算方法与报告指南(试行)》(以下简称《指南》),本报告主体核算了2019年温室气体排放量,并填写了相关数据表格。现将有关情况报告如下:

  企业基本情况

  william威廉中文官网(以下简称“william威廉中文官网”)成立于2011年4月,是一家以标准化、规范化、集约化和产业化为导向的高科技农牧企业,公司主营业务包括饲料、动保、育种、原料贸易、农业互联网等产业。2017年9月,william威廉中文官网在上海证券交易所挂牌上市(股票简称“william威廉中文官网生物”,股票代码:603363)。

  william威廉中文官网自成立以来,通过持续的技术创新、产品升级和品牌推广,竞争力不断增强,现已成为国内大型猪用饲料生产商之一,市场覆及全国大部分省、市、自治区,拥有百余家分子公司、4000多名员工。2018年,william威廉中文官网饲料总产量170.2万吨,国内同行业排名第23位;猪饲料产量160.8万吨,国内同行业排名第13位;猪预混合饲料产量7.9万吨,国内同行业排名第3位。

  集团高度重视科研创新工作,公司先后获批建立了“福建省企业技术中心”、“福建省重点实验室”、“福建省工程技术研究中心”等研发平台及博士后创新实践人才培养基地、畜禽养殖污染控制与资源化利用国家工程实验室实验基地。公司先后获得“中国驰名商标”、“国家知识产权优势企业”、“福建省科技型企业”、“饲料质量管理安全规范示范企业”“福建省农业产业化龙头企业”、“福建企业100强”等荣誉称号,并获得国家科学技术进步奖二等奖、四川省科学技术进步奖一等奖、湖南省技术发明奖一等奖、2018年中国科学院科技促进发展奖等奖项。截至目前,集团及下属控股公司共拥有专利近300多项(其中发明专利57项、实用新型专利224项、外观专利52项),计算机软件著作权106项,国家核心育种场2家,国家知识产权优势企业4家、高新技术企业7家,国家饲料质量安全管理示范企业3家、省级工程技术中心2个、省级农业产业化龙头企业8家。

  二、温室气体排放

  本报告主体在本年度核算和报告期内温室气体排放总量为4003.83吨二氧化碳当量。其中电力净购入量排放量为2047.2吨二氧化碳;热力净购入量排放量为1956.63吨二氧化碳。

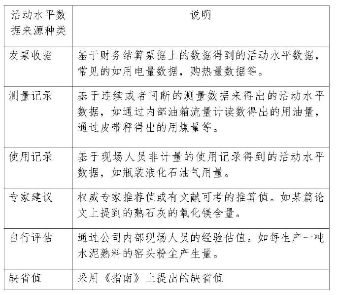
 三、活动水平数据及来源说明

  根据活动水平数据的获得方法,本报告对活动水平数据的来源进行了分类,其分类方法和说明如下表所示:

  本报告中采用的活动水平数据及来源如下表所示


  四、排放因子数据及来源说明

  根据《指南》要求,报告主体应报告消耗的各种化石燃料的单位热值含碳量和碳氧化率,脱硫剂的排放因子,净购入使用电力的排放因子。本报告中采用的排放因子及来源如下表所示:

      附   表1 报告主体二氧化碳排放量报告

  附  表2 报告主体活动水平数据

 附  表3 报告主体排放因子和计算系数

 附  表1 报告主体二氧化碳排放量报告

  附  表2 报告主体活动水平数据

附  表3 报告主体排放因子和计算系数

关于william威廉中文官网
集团简介
发展历程
荣誉资质
党群建设
社会责任
视频中心
william威廉中文官网文化
价值理念
william威廉中文官网期刊
新闻中心
集团要闻
科研创新
科研队伍
科研平台
科研投入
科研成果
产业发展
饲料产业
养猪产业
食品产业
原料贸易
生物制药
农业互联网
投资者关系
公司治理
定期报告
临时公告
投资者教育
投资者热线
人力资源
人才理念
招聘信息
在线应聘
联系我们
扫一扫 关注william威廉中文官网

全国客服电话

AM9:00-PM18:30

0592-5362996

william威廉中文官网,地址: 福建省漳州市芗城区石亭镇兴亭路和宝莲路交叉处, AONONG
版权所有 © williamhill·威廉希尔(英国)中文官方网站|Ultra Platform All rights reserved 闽ICP备11012412号-1

猪OKwilliam威廉中文官网OA